向流量至上的“标题党”说不!
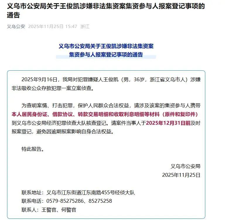
近日,“王俊凯”又火了。浙江义乌市公安局发布的一则非法集资案通告中,因犯罪嫌疑人和知名演员同名,引起网络风波,公布的全名被部分媒体改成“惊悚标题”,网友点击后才发现“此王俊凯非彼王俊凯”。
“标题党”害人又害己,类似此次事件,虽然不是普遍现象,但绝对不是孤例,这也从一定程度上暴露出网络信息传播中的伦理缺失。
警方公布犯罪嫌疑人全名,符合法律和侦查实际需要。对此,义乌市公安局民警解释:因嫌疑人是个人作案,公布全名只为方便集资人核实报案,避免因信息模糊影响权益保护。这符合司法实践惯例,在涉众型犯罪中,明确嫌疑人身份信息是保障被害人知情权,配合侦查的必要措施。我国法律也并未禁止警方在通报中公布犯罪嫌疑人全名,只要不属于隐私、不侵犯名誉权,公布嫌疑人全名的规定本身并无不妥,根本目的是打击犯罪、维护公众利益。
图据义乌公安微信公众号截图
真正备受诟病的,是一些媒体在二次传播中的“标题党”行为。个别媒体明知道演员王俊凯的公众号召力较强,却故意省略警方通告中“36岁”“浙江义乌市人”等附加信息,打上“王俊凯被立案侦查”的模糊标题以吸引公众眼球。这些行为充分利用了大众对明星关注的心理,以欺骗式的表述获取流量收益,违背了新闻传播的真实性。
互联网是思想引领、道德培育、文化传承的重要阵地,主流媒体应发挥网络优质内容供给的示范引领作用,但显然,类似的“流量大爆炸”不仅会影响演员名誉,也可能影响公众对非法集资案件本身的关注,受害群众的权益保障、案件侦查进展等重要信息都将成为“同名乌龙”讨论的主题,媒体本应起到的功能被严重弱化。
无独有偶。今年4月,因“范冰冰拿国际大奖”而疯传网络的郑州大学材料科学与工程学院教授,竟被误会成演员范冰冰,一时间引发网友批评:“标题上加‘郑州大学’很难吗?”
“标题党”赚流量,却透支信息生态与社会信任。对于公众而言,如果长期遭受“标题党”误导,会越来越多疑,从而影响对真实公共信息的判断和接收,最终陷入信息焦虑与信任危机。对于演员而言,虽然事后可澄清“同名不同人”,但在信息高速传播的今天,负面标题造成的名誉损失难以估量,这种“无妄之灾”实则是对公民名誉权的漠视。对于办案机关而言,媒体的“跑偏”传播可能影响案件侦查进度,甚至引发不必要的舆论风波,降低执法公信力。
从更大的层面上,这一事件反映出网络时代信息传播结构性矛盾。一方面,警方、政府等权威部门需要通过公开信息保障公众的知情权、推动工作开展;另一方面,个别传播主体受流量利益的驱使,以曲解、误导的方式处理信息,导致权威信息被扭曲。
图据视觉中国
传播的意义是传递真相、引导舆论,而不是炒作热点、收割流量。“标题党”博眼球的做法,短期内可以获得流量,长远来看却会降低媒体的公信力。媒体机构必须坚持新闻真实性,改变“唯流量论”的倾向,报道警方通报等权威信息时,应该完整呈现内容,不能断章取义。警方也可以基于办案原则,完善信息发布的细节,比如在涉及同名公众人物案件中适当增加嫌疑人的年龄、籍贯、职业等区分性信息,从源头上避免误导性传播。
另一方面,对于似是而非的信息,公众也不妨擦亮眼睛,理智看待热点,不盲目转发,以免以讹传讹。
向流量至上的“标题党”说不,真相和责任不能在流量面前让步。只有信息准确、真实,符合传播规律和传播伦理,媒体才能成为正能量传播者,担负更多的社会责任。
撰文/孔德淇




